最近,我院教师在国际学术期刊Forests发表题为Complete Chloroplast Genome Sequences of Endangered Tropical Fosbergia Species (Family: Rubiaceae)的研究成果,广西师范大学珍稀濒危动植物生态与环境保护教育部重点实验室为论文第一署名单位,生物学专业2023级硕士研究生陈丽琳为第一作者,李惠敏副教授为通讯作者,宋钰副研究员也参与了该项研究工作。
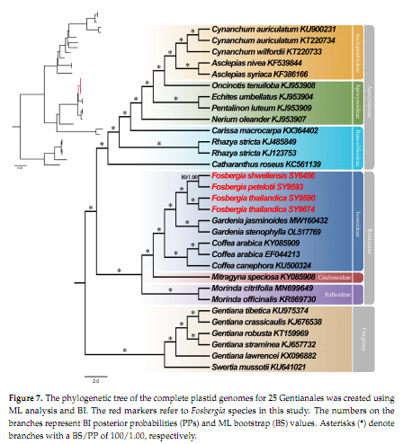
瑞丽茜Fosbergia shweliensis、中越大果茜Fosbergia petelotii和泰国大果茜Fosbergia thailandica为茜草科科Rubiaceae大果茜属Fosbergia植物,在我国仅分布在云南,现存植株数量极少且分布范围狭窄,属于极小种群物种,处于濒临灭绝状态。本研究采用高通量测序技术组装得到这3种大果茜属植物的叶绿体基因组全长序列(序列已提交网站https://lcgdb.wordpress.com),基于此,本文首次详细报道了3种大果茜属植物叶绿体基因组的基本结构特征;通过比较基因组分析,筛选到了两个高度变异区trnS-trnG和psaA-ycf3,有望开发为鉴定大果茜属植物的分子标记以及用于系统发育关系研究。基于其近缘种的叶绿体全基因组序列构建的系统发育树,结果表明大果茜属植物和栀子属植物首先构成姐妹分支,然后再与咖啡属植物聚为一支。本文的研究结果为进一步阐明茜草科植物的演化关系提供了分子依据。
论文链接https://www.mdpi.com/1999-4907/15/7/1150

桂公网安备45030502000260号)