近年来,随着我国经济的快速发展及国内外贸易量的激增,导致部分外来物种“有意”或“无意”的引入我国,进而扩散至野外生境中,对我国自然生态系统和本土生物多样性造成了巨大的损失和破坏。如何有效防控外来物种入侵和扩散是我国生态环境保护领域中的一个热门话题。因此,研发有效的管控方法,对我国生物防治和生物多样性的保护具有重要意义。克氏原螯虾(Procambarus clarkii)是一种全球性的水生外来入侵物种,具有耐温性强、食性广、繁殖速度快等特点,目前已在我国南部多省份建立野外种群,对当地的农业和本土物种造成威胁。本研究以克氏原螯虾为研究对象,采用行为学、半制备液相分离技术、代谢组、转录组技术分离并初步鉴定了雌性克氏原螯虾性信息素活性成分,并进一步探究克氏原螯虾触角感受化学物质的分子机理。
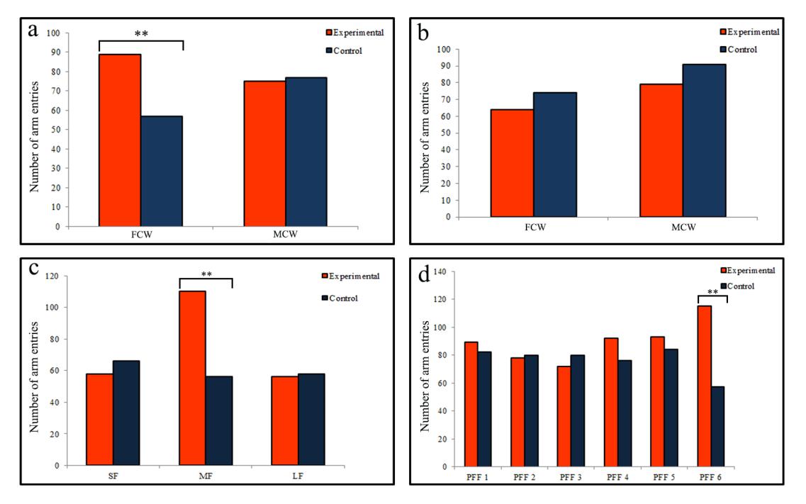
本研究通过收集雌性和雄性克氏原螯虾的代谢水原液进行行为学测定,结果表明雌性克氏原螯虾代谢水原液可单向显著吸引雄性个体,而其余代谢水均无法显著吸引雌雄克氏原螯虾个体(图1)。随后本研究对雌性代谢水原液进行不同分子量范围的逐级分离,包括超滤离心分离、半制备液相分离和代谢组学鉴定(图2),最终结果表明显著上调的代谢物中只有美雌醇能够显著吸引雄性个体,引诱效果与雌性代谢水原液一致(图3),初步判断美雌醇是雌性克氏原螯虾性信息素的主要活性物质。

图1 不同代谢片段对雌雄克氏原螯虾个体的吸引效果

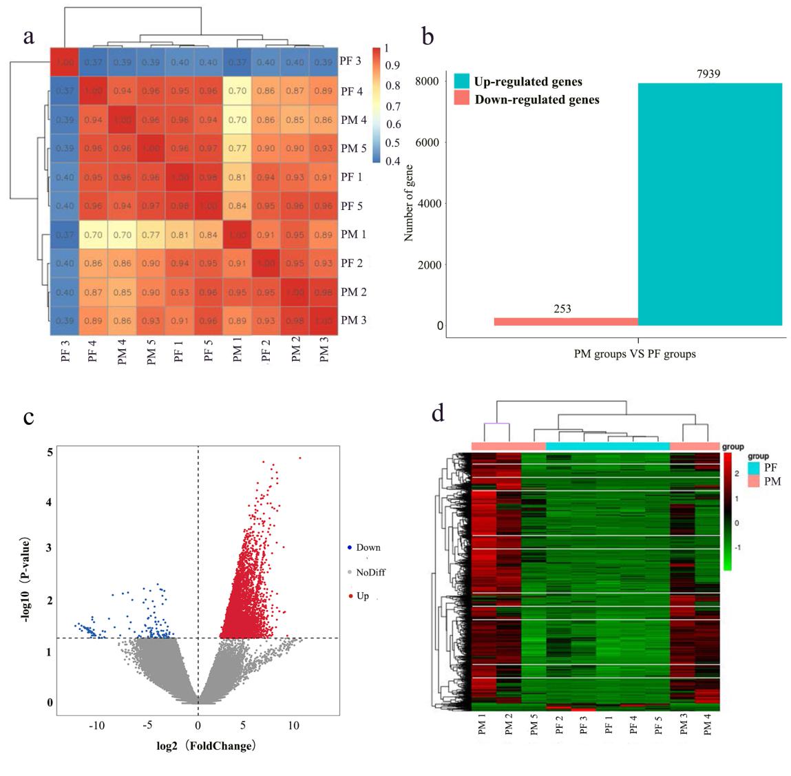
图 2 代谢组学鉴定雌雄克氏原螯虾代谢物中的显著差异代谢物

图 3 不同差异代谢物对雌雄克氏原螯虾个体吸引效果
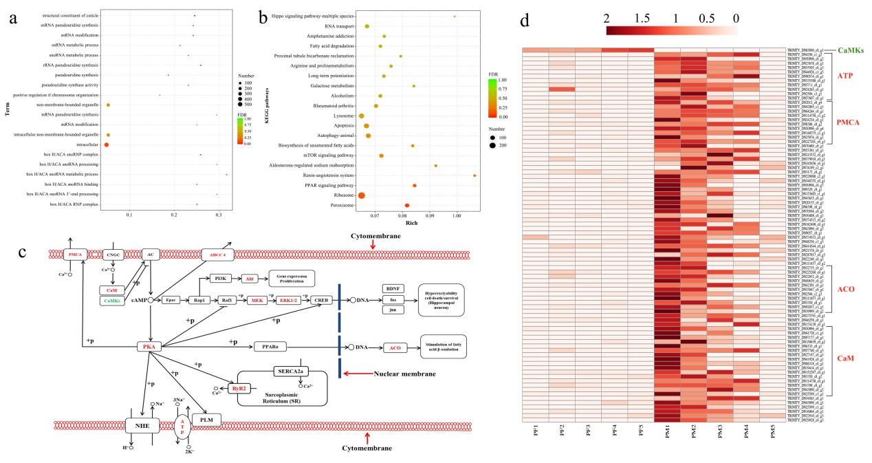
为阐明克氏原螯虾受性信息素刺激后的化学感受机制,本研究运用转录组学技术分析雌雄个体受美雌醇刺激后的大触角转录活性差异及差异表达基因富集情况,结果表明雄性克氏原螯虾受美雌醇刺激后触角转录活性普遍高于雌性个体,且上调的差异表达基因数据远高于雌性(图4)。此外,差异表达基因富集结果表明大量与脂类代谢和离子信号转导相关的通路被富集,推出雄性克氏原螯虾被雌性性信息素单向吸引的主要原因是由于其触角的高活性信号转导能力有关。

图 4 差异表达基因分析

图 5 差异表达基因富集分析
该研究结果以“Identification of sex pheromone of red swamp crayfish Procambarus clarkii and exploration of the chemosensory mechanism of their antennae”为题发表于Pesticide Biochemistry and Physiology 期刊(JCR:Q1、中科院1区,IF 4.7)。广西师范大学生科院2020级硕士研究生周子豪和2018级硕士研究生巫虹颖为共同第一作者,广西师范大学生科院副教授黄锦龙老师为通讯作者。本研究获得国家自然科学基金、广西自然科学基金、珍稀濒危动植物生态与环境保护教育部重点实验室和广西珍稀濒危动物生态学重点实验室项目的资助。全文链接:https://doi.org/10.1016/j.pestbp.2023.105580
(图文/黄锦龙)
桂公网安备45030502000260号)