2022年10月18日,生科院吴琼副教授、周祖平教授在International Journal of Molecular Sciences期刊发表题为“Nr1d1 Mediated Cell Senescence in Mouse Heart-Derived Sca-1+CD31−Cells”的研究论文,该论文阐明了Nr1d1在介导心脏来源的Sca-1+CD31−细胞衰老中的重要作用。论文以广西高校干细胞与医药生物技术重点实验室(广西师范大学生命科学学院)为第一单位,蒲仕明、王倩为共同第一作者,周祖平教授和吴琼副教授为共同通讯作者。International Journal of Molecular Sciences为生物学大类中科院二区期刊论文。

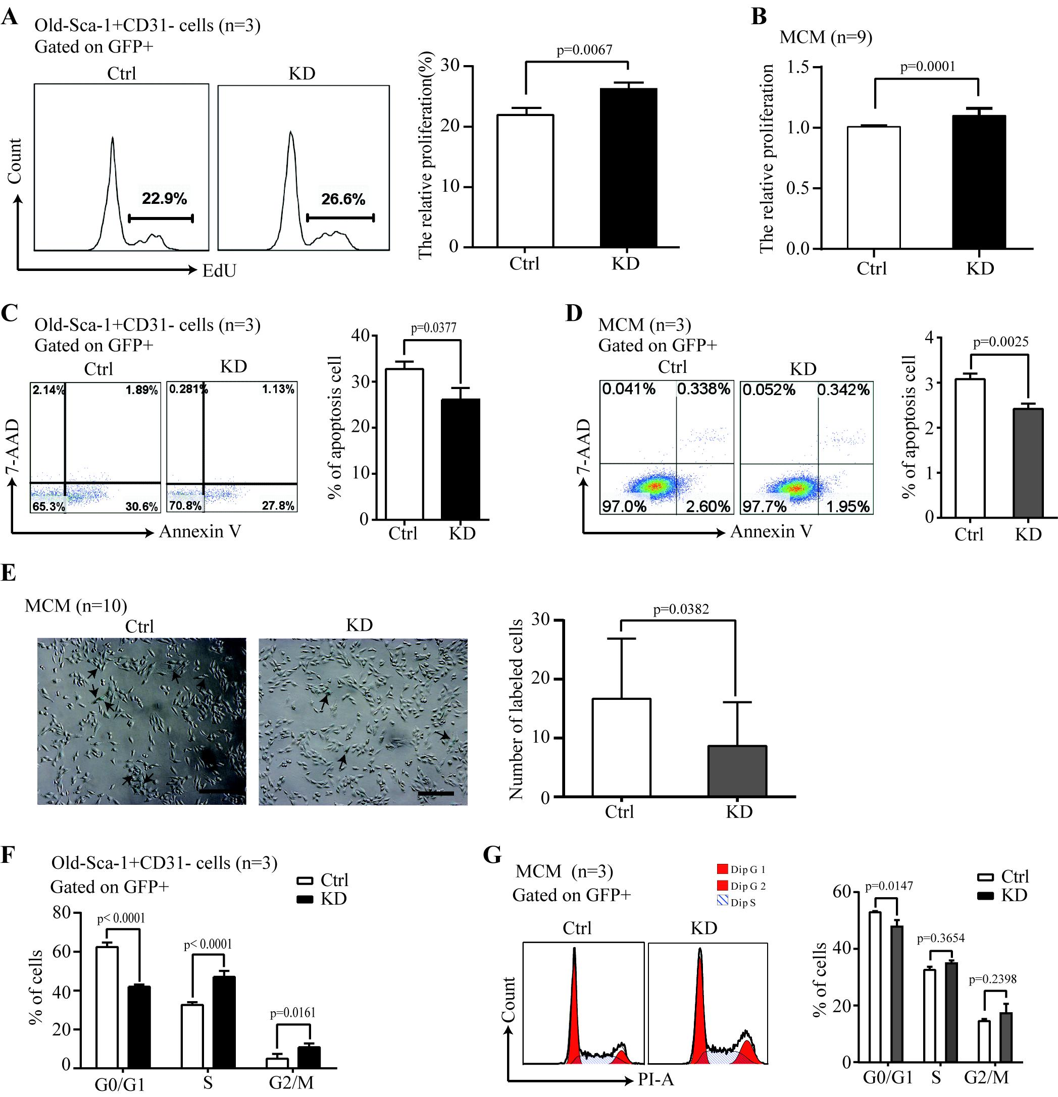
NR1D1(也称为Rev-erbα)编码核血红素受体,属于配体反应性转录因子的核受体超家族,参与昼夜节律、代谢、炎症和心血管过程。NR1D1在心脏及常驻心脏祖细胞Sca-1+ CD31-细胞衰老进程中表达显著上升。研究团队通过慢病毒敲低或过表达Nr1d1在心脏来源的Sca-1+CD31–细胞中的表达水平,发现敲低或过表达Nr1d1并不影响心脏的分化潜能。然而敲低Nr1d1在老年小鼠心脏来源的Sca-1+CD31-细胞,发现的增殖能力显著上升,进入细胞分裂期的细胞比例上升,凋亡发生减少。同时,Nr1d1的敲低,老年小鼠心脏来源的 Sca-1+CD31-细胞衰老相关的β-半乳糖苷酶 (SA-b-gal) 活性显著降低。另外,在小鼠心肌细胞系(MCMs)中敲低Nr1d1的表达,同样也能促进MCMs的增殖,并抑制细胞衰老。相似地,过表达青年小鼠心脏来源的Sca-1+CD31-细胞中的表达水平,能抑制Sca-1+CD31-细胞增殖,并促进衰老。


团队通过基因芯片与qRT-PCR发现,Nr1d1的敲除,提升了Nr4a3的表达,并降低了Serpina3的表达。通过荧光素酶报告基因分析了Nr1d1 与Nr4a3启动子区域、Nr4a3与Serpina3启动子启动子的结合情况,发现Nr1d1与Nr4a3的启动子结合并抑制其表达。最后,利用CRISPR/Cas9敲除Nr1d1被干扰后的MCM细胞中Nr4a3的表达,发现Nr4a3敲除抵消了由于MCM 细胞中Nr1d1下调而发生的显着增殖;此外Serpina3表达水平在 Nr1d1 敲低和 Nr4a3 敲除的MCM细胞中显着上升。证实Nr1d1控制Nr4a3的表达,Nr4a3再通过Serpina3调节心脏细胞衰老的能力。

吴琼团队的工作建立了心脏衰老与Nr1d1异常表达的功能关系,并揭示Nr1d1调控心脏衰老及其功能变性的分子通路,为老年性心脏病的诊治提供新的靶点和策略。
该研究获得了国家自然科学基金项目(31660344、32160170 、61827819、81972700、32260188)、广西自然科学基金项目(2016GXNSFAA380169 、 2020GXNSFAA259049、2018GXNSFBA)、芬兰科学院基金(323670)、芬兰Jane and Aatos Erkko 基金会和广西特聘专家项目(赵红霞)资助。论文及补充数据可见以下网址:https://www.mdpi.com/1422-0067/23/20/12455/htm
(图/生命科学学院 文/生命科学学院 审/吴琼 校对/秦乐 黄盈盈 颜婷芳)
桂公网安备45030502000260号)